Alarmierung

Der FF-Agent ist in der Lage Alarmierungsignale und Alarmnachrichten von allen gängigen Quellen entgegenzunehmen. Die Informationen werden durch den Dienst ausgewertet und auf Basis Ihrer individuellen Konfiguration intelligent weitergeleitet.

Der Fokus liegt auf einer schnellstmöglichen Alarmierung und der zügigen Bereitstellung der für Sie relevanten Einsatzinformationen.

Alarmsignal-Verarbeitung

Der FF-Agent kann Alarmierungen von allen gängigen Kanälen entgegennehmen.
Dies sind beispielsweise analoge (4m 5-Ton) und digitale Funkmeldeempfänger (POCSAG), Email, Fax und SMS.
Für eigene Lösungen oder zur Einbindung von Drittanbietersoftware steht außerdem eine umfangreiche WebAPI zur Verfügung. Auch eine manuelle Alarmierung ist möglich.

Eingehende Alarmierungssignale werden direkt an den
FF-Agent Dienst gesendet oder von der FF-Agent Gatewaybox vor Ort aufgenommen und gesichert übergeben. Der Dienst übernimmt die Verarbeitung inklusive der Auswertung der Alarmnachrichten.

Zur Verfügung stehende, einsatz- oder objektbezogene Inhalte werden ergänzt und basierend auf Ihrer Konfiguration wird die Alarmierung auf verschiedenen Kanälen weitergeleitet und ausgegeben. Dabei erfolgt die ergänzende Alarmierung z.B. über die App nahezu zeitgleich zu den originären Alarmmedien.

Intelligente Alarmierung

Die regelbasierte Verarbeitung der Alarmierungen sorgt dafür, dass stets der richtige Personenkreis alarmiert wird.

Verschiedene Personengruppen können abhängig von der alarmierenden Funkschleife, dem Einsatztyp oder den geforderten Einsatzmittel separat informiert werden.

So kann u.a. konfiguriert werden, dass bei einem allgemeinen Alarm z.B. alle Personen alarmiert werden, bei einem First-Responser Einsatz aber nur eine spezielle Personengruppe.
Auch die lagebezogene Benachrichtigung von Fachkräften oder externen Einrichtungen ist möglich.

bestimmte Gruppen abhängig von der Funkschleife alarmieren

Viele Alarmierungswege inkl. Rückfallalarmierung

Hauptalarmierungsweg ist die kostenfreie Alarmierung per Datenpush an die FF-Agent Mobile App für iOS und Android. Zusätzlich kann die Alarmierung auch per Email, SMS oder Anruf erfolgen.

Unabhängig von der Rückmeldung bestätigt die FF-Agent Mobile App den Empfang der Alarmierungsmeldung. Kann bei schlechtem Empfang oder fehlender Internetverbindung die Push Alarmierung nicht zugestellt werden, so kann als Rückfallebene automatisch eine SMS oder Anrufalarmierung erfolgen.

Alarmierung per Datenpush, Email, SMS und Anruf

FF-Agent Gateway

Das FF-Agent Gateway dient dazu Alarmierungssignale (z.B. 4m analog 5-Ton, POCSAG DME, Fax) direkt vor Ort zu übernehmen und gesichert an den FF-Agent Dienst zu übertragen.

Außerdem stellt das FF-Agent Gateway zusätzliche sinnvolle Features wie Fax-Ausdruck und Remote Printing auf mehreren Druckern bereit.

Die Selbstüberwachung des Gateways stellt sicher, dass das Gerät stets verbunden ist und Alarmierungen erfolgreich übermitteln kann.

Nach einem Neustart fährt der Gateway automatisch wieder in den Betriebszustand und die Verbindung wird wiederhergestellt. Bei Verbindungsproblemen (z.B. Netzwerkausfall) werden Sie sofort informiert und können ggf. manuell alarmieren.

FF-Agent Gateway

FF-Agent AlarmMesh

Als Redundanz bei Stromausfällen, lokalen Empfangsproblemen oder anderen Störungen können die FF-Agent Gateways logisch miteinander verbunden werden.

Die Alarmsignale oder Statusmeldungen für Anschlüsse anderer Gateways im Verbund werden parallel aufgenommen und an den FF-Agent Dienst weitergeleitet.

Verbessern Sie die Ausfallsicherheit und Zuverlässigkeit der Alarmaufnahme durch Einbindung von Gateways benachbarter Organisationen oder durch Einsatz mehrerer Gateways in Ihrem Gebiet (z.B. in mehreren Wachen)

FF-Agent AlarmMesh

Vordefinierte Einsatzkonfigurationen

Vorbereitete lagebezogene Einsatzkonfigurationen wie vordefinierte Ausrückanordungen sorgen für einen guten Start in den Einsatz und verschaffen Zeit für die weitere Planung.

Unterscheiden Sie zum Beispiel verschiedene Einsatztypen, inner- und außerörtliche Einsätze und Wochentage. Von der Leitstelle angeforderte Einsatzmittel werden automatisch zur Ausrückanordnung hinzugefügt und hervorgehoben.

Ihre individuellen Einsatztypen mit eigenen Stichworten können Sie selbst definieren oder eine der bereit stehenden Vorlagen kopieren und anpassen.

Mit Konfigurationstests können Sie Ihre Einstellungen überprüfen und überlassen nichts dem Zufall.

Individuelles Alarmschreiben

Alarmschreiben fassen alle Einsatzinformationen aus den Alarmierungen und den vorbereiteten Konfigurationen übersichtlich zusammen.

Die Alarmscheiben können automatisch über das FF-Agent Gateway in der benötigten Anzahl auf Ihren Druckern ausgedruckt und per Email versendet werden. So können Sie alle wichtigen Informationen mit in die Fahrzeuge nehmen.

Konfigurieren Sie Ihr individuelles Alarmschreiben bequem mit dem Editor. Bestimmen Sie die Formatierung und welche Informationen dargestellt werden sollen. Platzieren Sie z.B. Anfahrts- und Detailkarte (inkl. vorhandener Hydrantendaten), Einsatzinformationen oder die Ausrückanordnung.

Für den schnellen Einstieg stehen bereits Vorlagen zur Verfügung. Der optionale Kennwortschutz schützt vor Missbrauch und unbefugtem Zugriff.

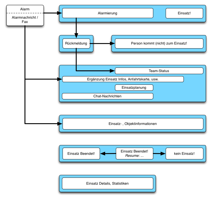
Einsatzablauf

Der FF-Agent legt seinen Fokus auf die schnellstmögliche Weitergabe der Alarmierungssignale und der zügigen Bereitstellung der für den Einsatz relevanten Informationen. Das System basiert auf den Erfahrungen langjähriger Einsatzkräfte und wird stetig weiterentwickelt und optimiert.

Die dargestellten Phasen beschreiben den Ablauf vom Eingang der Alarmierung, der intelligenten Weitergabe an die Einsatzkräfte über die Rückmeldungen bis hin zur Visualisierung der Informationen zu Lage, Teamstatus usw. für die verantwortlichen Führungskräfte.

Zahlreiche nützliche Zusatzfunktionen wie Partnerbenachrichtigung, Steuerung von Systemen über IFTTT usw. sorgen dafür, dass der Kopf frei ist für die Planung und erfolgreiche Bewältigung des Einsatzes.

Weitere Informationen

Einsatzablauf

Tagesalarmsicherheit

Verschaffen Sie sich schnell einen Überblick über die Tagesalarmsicherheit Ihrer Organistaion und lassen sich benachrichtigen, wenn diese nicht mehr gegeben ist.

Die Anforderungen werden abhängig Wochentagen und Tageszeit definiert und regelmäßig mit den Verfügbarkeitsinformationen der Nutzer abgeglichen. Sobald Engpässe absehbar sind, wird der verantwortliche Personenkreis informiert.

Tagesalarmsicherheit

Schichtbasierte Alarmierung

Sparen Sie Aufwand und reduzieren Sie Unstimmigkeiten durch die Nutzung der integrierten Schichtplanung.

Legen Sie Schichten an und konfigurieren Sie die Anzahl der benötigten Teilnehmer. Die Nutzer können sich selbst für einzelne Schichten eintragen oder eingeteilt werden.

Basierend auf der Schichteinteilung kann die Alarmierung zum Beispiel nur an die aktuell Dienst habenden Personen weitergegeben werden. Damit schonen Sie die anderen Einsatzkräfte und sparen Resourcen.

Eine automatische Erinnerungsfunktion warnt, wenn Schichten unzureichend besetzt sind.

Vorkonfigurierte Alarme

Mit den vorkonfigurierten Alarmen lassen sich bestimmte Einstellungen festlegen, die mit einem einzigen Aufruf neue Einsätze erzeugen oder bestehende Einsätze nachalarmieren.

Legen Sie u.a. fest: Wer soll alarmiert werden? Soll ein Einsatzstichwort festgelegt werden? Wird der Einsatzort vorbelegt? Dürfen neue Einsätze angelegt oder nur nachalarmiert werden? Wie sollen die zu alarmierenden Einsatzkräfte benachrichtigt werden?

Vorkonfigurierte Alarme können Sie über das Webinterface oder durch den Aufruf einer Internetadresse auslösen. Außerdem lassen sie sich als Button auf den Status Bildschirmen anzeigen, damit Sie auch von dort aus schnell Einsätze anlegen oder nachalarmieren können.

Instant Commands

Mit Instant Command können Sie auf einfache Weise, manuell oder automatisch verschiedene Aktionen ausführen.

Ausgelöst durch Änderung des Fahrzeug Status, URL-Aufrufe oder über Kurzbefehle, die als Nachricht an das FF-Agent System gesendet werden, können Sie z.B. Benachrichtigungen versenden, den Status für ein oder mehrere Fahrzeuge anpassen, aber auch vorkonfigurierte Alarme auslösen.

So können Sie sehr einfach die verschiedensten Szenarien abdecken. Beispielsweise:

  • Übermittlung des aktuellen Fahrzeug Status aus Drittsystemen
  • automatischer Versand von Einsatzinfos per Tetra SDS an alle Fahrzeuge, die zum Einsatz ausrücken
  • Nachalarmierung festgelegter Einsatzkräfte per Knopfdruck
  • u.v.m.

Instant Commands