Einsatzablauf

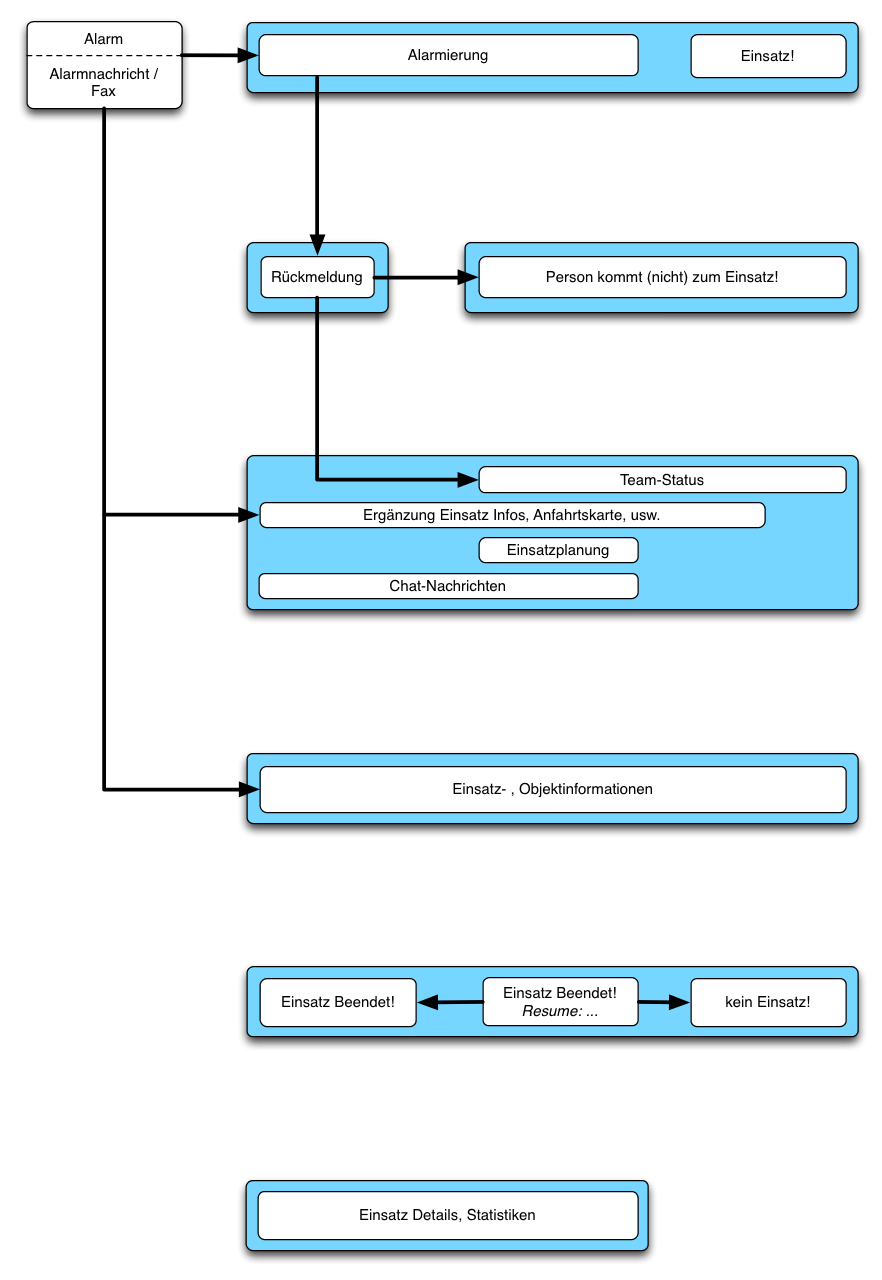
Der Einsatzablauf aus Sicht des FF-Agent orientiert sich an den dargestellten Phasen. Dieser Überblick über die verschiedenen Einsatzphasen und deren Auswirkungen veranschaulichen.
Sie zeigt welche Informationen das System erreichen und auf welche Art und Weise sie zur Verfügung gestellt werden.

feature2
Leitstelle Personen
(App)
Führungskreis
(App / Tablet)
Status Screen
(Monitor)
Info
Phase 1:
Alarmierung
  • ILS löst Alarm aus
  • Alarm und Einsatzdetails werden an Personen verteilt
  • Status zeigt aktiven Einsatz
Phase 2:
Einsatz Rückmeldung
  • Personen bestätigen Teilnahme am Einsatz
  • Führungskreis wird über Teilnahme informiert
Phase 3:
Einsatzinfos
  • Einsatzdetails können jederzeit eingesehen werden
  • Teilnehmende Personen werden dem Führungskreis angezeigt
  • Austausch von Chat-Nachrichten
Phase 4:
Einsatz Bearbeitung
  • Erfüllung des Einsatzauftrags
  • ggf. Zugriff auf weitere einsatzbezogene Information
Phase 5:
Einsatzabschluss
  • Führungskreis kann Einsatz mit Angabe eines Resumés beenden
  • Personen werden informiert
Phase 6:
Einsatzhistorie
  • Nach Einsatzende können Details (Resumé, Ort, Fax, Fotos, ...) jederzeit nachgesehen werden.
  • Diverse Statistiken können eingesehen werden